Have you ever wondered why you get hungry around the same time every day? Or maybe you’ve been cursed with the ability to wake up just before your alarm every morning. Both of these things are examples of how biological clocks, also called circadian rhythms, work. Your circadian rhythm can be trained to anticipate regularly scheduled activities, and even in the absence of an external cue (like the smell of food), they keep time for your body anyway. These patterns of roughly 24 hours may also be involved in more aspects of life than just keeping track of sleep and mealtimes.
There are many different types of outside cues that can set a biological clock. Often scientists focus on abiotic factors like temperature or exposure to light. But what if other members of your own species can influence your daily rhythms? A pre-print from 2021 by scientists at the University of Puerto Rico set off to explore this question [1].

To answer this question, we compared the levels of variance present in the circadian clocks of different species of Halictid bees (Image 2) with varying levels of social behavior. Popular culture already gives us a sense of how variance in circadian clocks works: we usually think about it in the context of “early birds” and “night owls.” Some people work better in the morning, while others work better later in the day and even at night! Previous studies on honey bee circadian rhythms suggest that they also have inter-individual differences in circadian rhythms, i.e., they also have early birds and night owls [2]. These differences in circadian rhythms between members of the same species are called chronotypes, and may be what allows extremely social animals to have so-called division of labor (where each individual within a population has a specific job) and shift work (where individuals take turns to do a specific job).

Honeybees are a fantastic model for exploring the relationship between division of labor, shift work and chronotypes, because of how highly specialized their social behaviors are. But how can we tell whether or not this phenomenon is exclusive to social animals? Not only that, but at what point is a species social enough that their social environment affects their biological clocks? That’s where the Halictid bees from this study come in.
Halictid bees like the ones from the genera Lasioglossum and Systropha are infamous for the diversity of their social behaviors [3]. Different species range from solitary to eusocial (like honey bees!). In the 2021 paper we focused on 4 different species of Halictid bees with 4 different levels of sociality. In order of least social to most social, we captured Systropha curvicornis (solitary), Lasioglossum ferreirii (communal), Lasioglossum enatum (semi-social), and Lasioglossum malachurum (primitively eusocial). Although two of these bees come from Greece (S. curvicornis and L. malachurum) and the other two come from Puerto Rico (L. ferreirii and L. enatum), the data from both groups were acquired the same way. In Image 3 you can see that researchers went to the field with tubes that contained the food these bees would need for the duration of the study. Using these tubes, they caught the bees on the flowers as they visited. From the field the bees were taken to the lab where their movement was monitored and used to calculate their circadian rhythms.

Once the observation period of 5 days was over, we calculated the length of the bee’s internal clocks (also known as periods) and the strength of each bee’s rhythm (how consistently they keep their schedules). We already had a sense that the more social bees would have more variance in their circadian rhythms. What we didn’t expect was that the variance was so high that, to properly describe the circadian rhythms of the social species, they had to change some aspects of how circadian rhythms are typically evaluated.
Traditionally, circadian rhythms of groups of animals are calculated as averages. For example, S. curvicornis from this study was analyzed using averaging. Because all of the individuals being studied had similar periods and rhythm strength, pulling all the data together and creating a representative average individual made sense for the S. curviornis population. This can be evidenced by Image 4 where all 3 box plots display short whiskers, signifying that most values were fairly close to average. In other words, S.curvicornis displayed very little variance. On the other hand, L. malachurum had so much variability that if the data were reported as just an average, it would give the misleading impression that these bees have a 24-hour clock. However, looking at the box plots again, especially in panel C, you can see that besides the average period of 24 hours, the shortest period in this population was 20 hours and the longest was 28. That’s a 4 hour difference from average on both sides that we need to account for! So how can one describe this data in a way that takes into account how variable individual bees are?

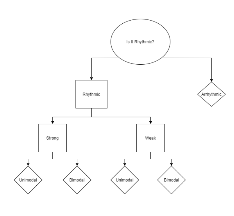
Once again, think back to chronotypes, our night owls and the early birds. The best way we found to describe the circadian rhythm of these bees was to separate them into groups based on how consistent they were at keeping a schedule and how often in the day they were active (average daily activity). With these two criteria in mind we created a classification scheme (Image 5) that we used to separate all the individuals from the social species. We found that indeed, the more social the species is, the more chronotypes they expressed (Image 4a).

While more evidence is definitely needed, these findings suggest circadian rhythms depend not only on abiotic factors like temperature, but may also be affected by social organization. How this helps with social interactions is yet to be determined. Nevertheless, this work provides clues about what to look for when answering questions about division of labor and shift work.
Boricua born and raised, Sofía Meléndez Cartagena is a PhD student at UC Davis who specializes in running after bees and observing their beehaviours. She believes that computational thinking is not just for computer scientists, and that many biological problems have computational solutions. Currently, she’s become especially obsessed with observing the origins of social organizations in insects.
References:
[1] Meléndez Cartagena, S., Ortiz-Alvarado, C. A., Ordoñez, P., Cordero-Martínez, C. S., Ambrose, A. F., Lizasoain, L. A. R., … Agosto-Rivera, J. L. (2021). Relationship Between Inter-individual Variation in Circadian Rhythm and Sociality: A case Study Using Halictid Bees. BioRxiv, 2021.09.03.458748. Retrieved from https://www.biorxiv.org/content/10.1101/2021.09.03.458748v1
[2] Moore, D., Angel, J. E., Cheeseman, I. M., Fahrbach, S. E., & Robinson, G. E. (1998). Timekeeping in the honey bee colony: Integration of circadian rhythms and division of labor. Behavioral Ecology and Sociobiology, 43(3), 147–160. https://doi.org/10.1007/s002650050476
[3] Schwarz, M. P., Richards, M. H., & Danforth, B. N. (2006). Changing Paradigms in Insect Social Evolution: 519 Insights from Halictine and Allodapine Bees. https://doi.org/10.1146/annurev.ento.51.110104.150950
[Edited by Isabelle McDonald-Gilmartin]